USCIS本周审理总结:2025年8月25日至8月31日 NIW/EB1A批准情况
在2025年8月25日至8月31日这一周内,WeGreened 共收到来自美国移民局(USCIS)的78份批准通知书。其中,EB-2 NIW(国家利益豁免)继续保持主导地位,而EB-1A(杰出人才)类别在高成就科研人员和专业人士中也维持了稳定表现。
各类别批准分布
|
类别 |
获批数量 |
|
NIW(国家利益豁免) |
54 |
|
EB1A(杰出人才) |
17 |
| EB1B(杰出教授/研究人员) |
4 |
| O1A(杰出才能个人) |
3 |
各服务中心批准分布
|
服务中心 |
EB1A | NIW |
|
内布拉斯加服务中心(NSC) |
6 | 27 |
| 德克萨斯服务中心(TSC) | 8 |
22 |
| NSC转TSC | 3 |
5 |
学术产出四分位数统计
EB1A案件(共17件):
- 发表文章数量范围:5 至 63 篇
- Q1 = 11|中位数 = 18|Q3 = 32
- 被引次数范围:136 至 3,722 次
- Q1 = 362|中位数 = 794|Q3 = 960
- 发表文章数量范围:2 至 35 篇
- Q1 = 6|中位数 = 9|Q3 = 14.75
- 被引次数范围:11 至 1,434 次
- Q1 = 36.25|中位数 = 136|Q3 = 332.25
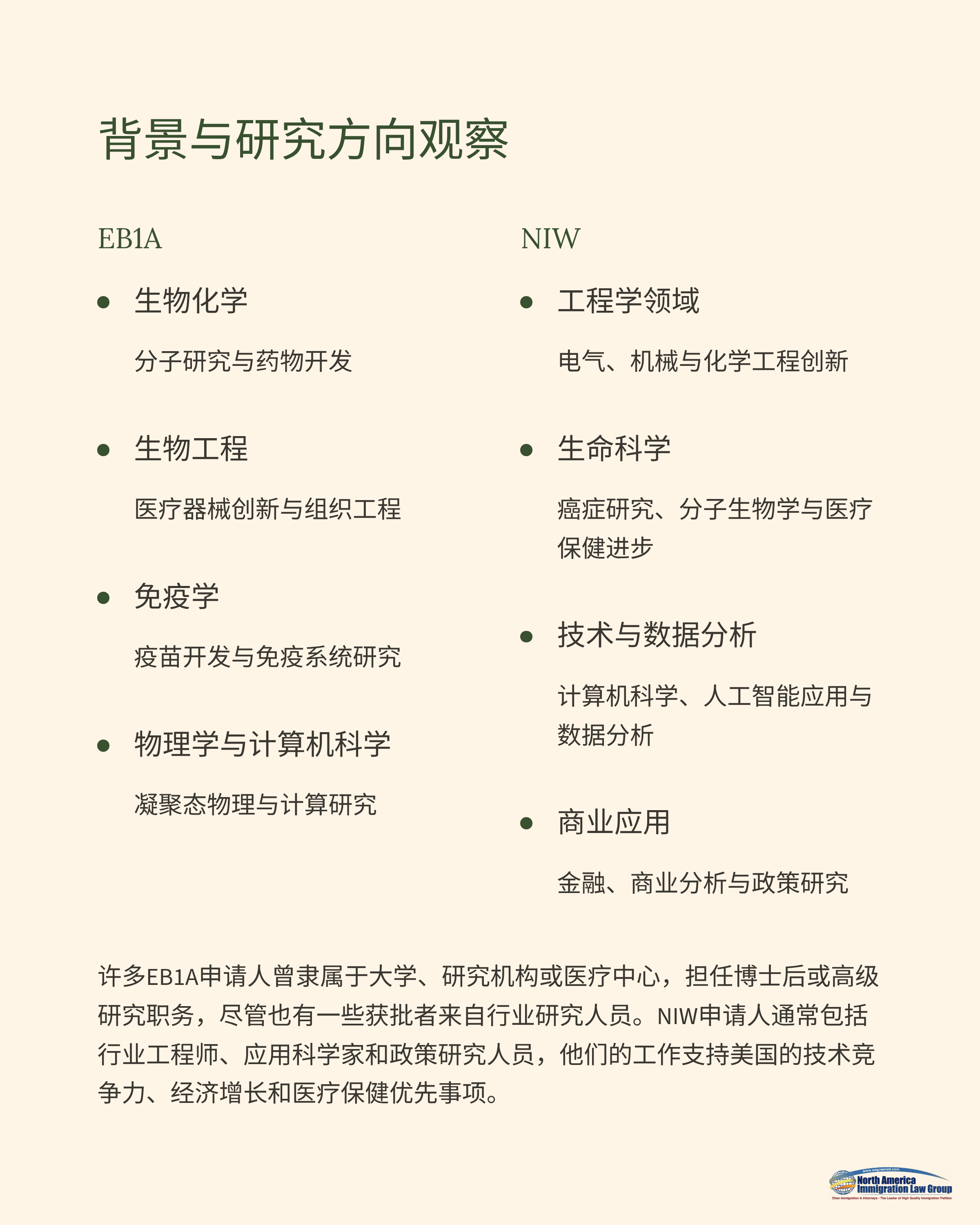
背景与研究方向观察
本周获批的EB1A案件涵盖生物化学、生物工程、免疫学、实验凝聚态物理、计算机科学等领域,多数申请人任职于大学、研究机构或医疗中心,职位包括博士后或高级研究人员。
NIW案件涉及电气工程、机械工程、化学工程、计算机科学、化学、癌症及分子生物学等方向,也包括部分金融与商业分析相关的项目。许多申请人来自产业界,担任工程师、科研人员或政策分析师,他们的工作直接支持美国在技术竞争力、经济增长及数据安全方面的优先发展目标。
非STEM特色案例解析
本周一则引人注目的NIW批准案例涉及一位产业界会计分析师,其研究专注于利用人工智能与区块链技术提升金融系统的数据安全性与可扩展性。申请人拥有商业分析MBA学位,共发表13篇同行评审论文并获得169次引用,在该交叉领域展现了突出的学术影响力和技术能力。
我们在申请中重点强调其研究在欺诈检测、金融市场预测和数据安全方面的重要应用价值。随着金融系统数字化进程加快,美国机构面临越来越多的网络攻击与数据泄露风险,申请人的创新技术有助于提升金融体系的透明度、可信度与安全性。通过将其研究置于美国金融网络安全与市场稳定的战略背景下,我们成功证明其工作具有显著的国家利益价值,并展示了申请人在产业界持续推进该领域创新的能力。
该案例再次体现出USCIS在NIW审理中保持高度灵活性。即使不在传统的学术研究岗位,只要能展示公认的专业影响力及推动美国战略重点的潜力,产业界专业人士同样有机会获批。
审查趋势与政策观察
EB1A继续强调国际声誉、持续学术卓越与领域领导力,循序渐进且逻辑清晰的证据准备至关重要。
NIW则保持灵活性,继续认可多元背景的申请人,只要能证明工作具有实质性价值与国家重要性。本周的特色案例再次证明,具备产业应用价值的研究和技术同样符合NIW标准。

