USCIS本周审理总结:2026年2月16日至2月22日 NIW/EB1A批准情况
在2026年2月16日至2026年2月22日这一周内,WeGreened 共收到来自美国移民局(USCIS)的105份批准通知书。其中,NIW(国家利益豁免)79件、EB1A(杰出人才)21件、EB1B(杰出教授/研究人员)4件、O1A(杰出才能个人)1件。
本周NIW依然占据多数,EB1A也保持稳定表现,获批人群普遍能够在整体证据下证明“持续性赞誉与领域认可”的实力。
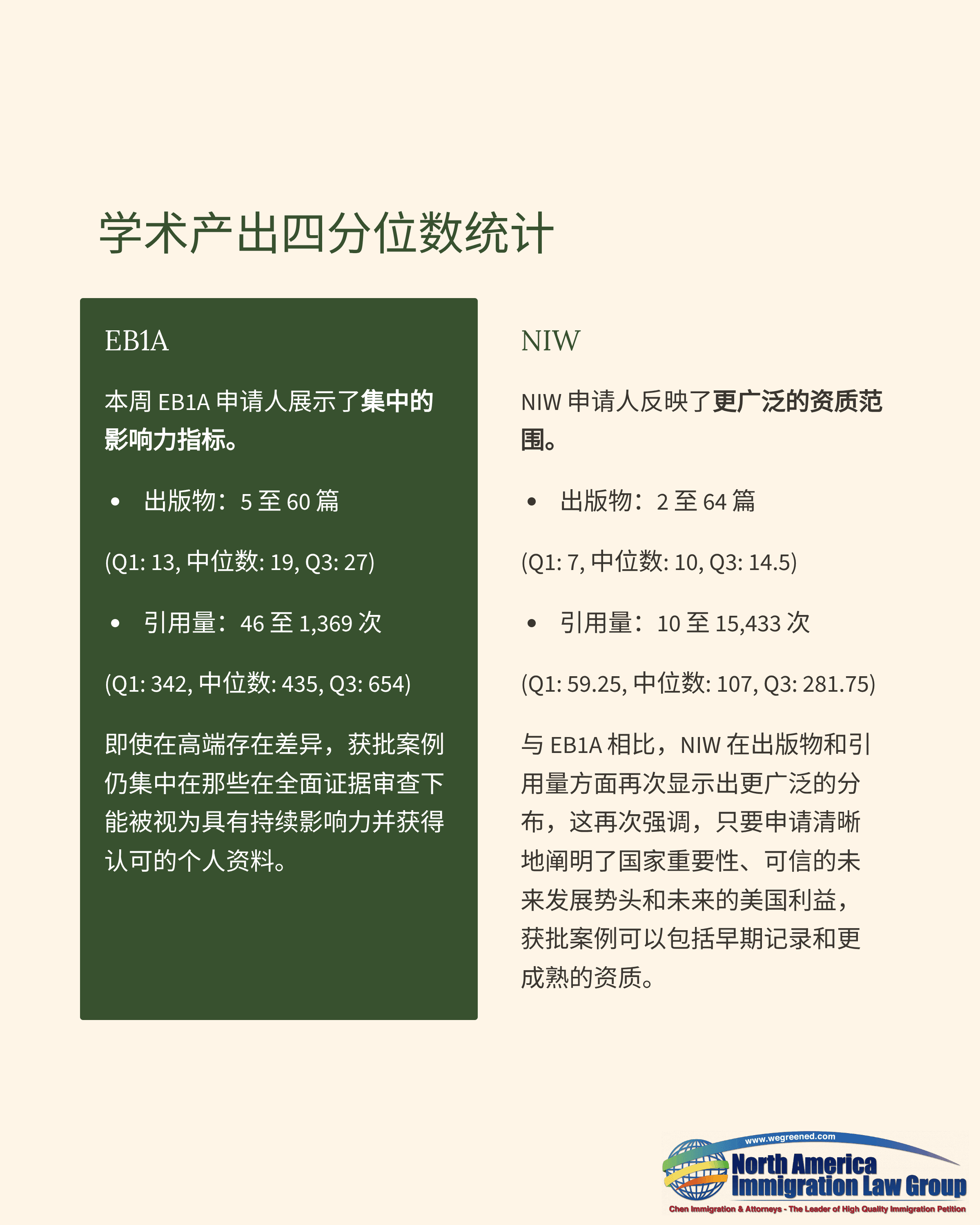
学术产出四分位数统计
EB1A案件(共21件)
- 发表文章数量范围:5 至 60 篇
- Q1 = 13 | 中位数 = 19 | Q3 = 27
- 被引次数范围:46 至 1,369 次
- Q1 = 342 | 中位数 = 435 | Q3 = 654
NIW案件(共79件)
- 发表文章数量范围:2 至 64 篇
- Q1 = 7 | 中位数 = 10 | Q3 = 14.5
- 被引次数范围:10 至 15,433 次
- Q1 = 59.25 | 中位数 = 107 | Q3 = 281.75
背景与研究方向观察
本周EB1A获批明显偏向AI/计算机/数据相关方向,同时也涵盖生物医学与健康、工程、物理科学等领域。就业背景方面,产业界占比也较明显,再次说明EB1A并不局限于学术路径,只要能够用客观、可核验的外部证据证明领域认可的卓越表现,同样可能获批。
本周NIW获批覆盖生物医学与健康科学、AI/软件与数据驱动方向,以及多个工程分支。许多申请人处于博士生、博士后或研究岗位等研究型路径,同时也有相当比例来自产业界。整体来看,获批更稳的NIW通常能把拟在美方向定义得足够聚焦,证据能体现具体进展,并说明豁免如何通过灵活性与可扩展性放大对美国的整体利益。
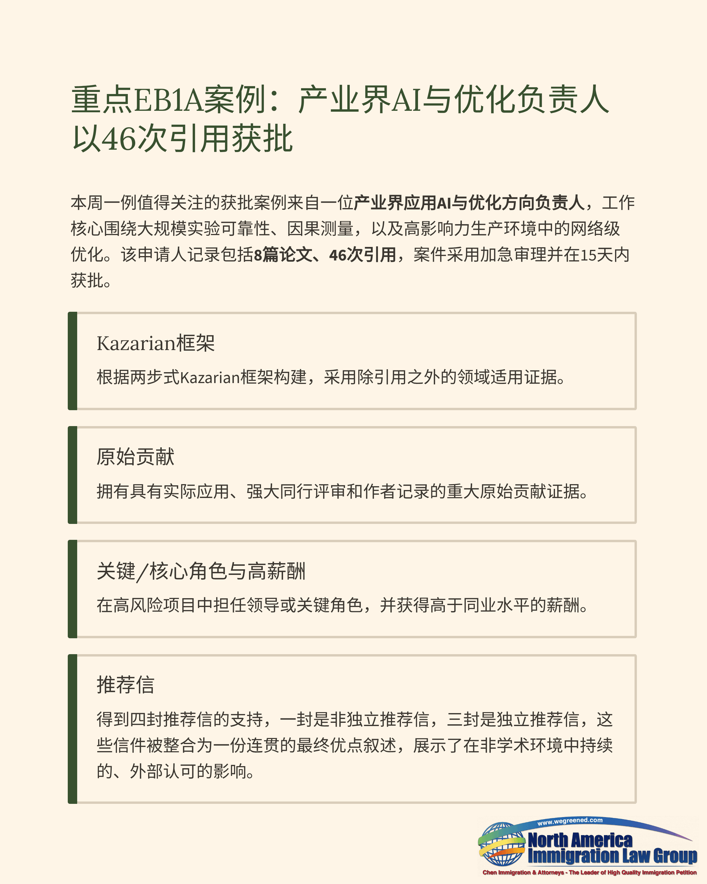
重点EB1A案例:产业界AI与优化负责人以46次引用获批
本周一例值得关注的EB1A获批案例来自一位产业界应用AI与优化方向负责人,工作核心围绕大规模实验可靠性、因果测量,以及高影响力生产环境中的网络级优化。该申请人记录包括8篇论文、46次引用,案件采用加急审理并在15天内获批。
在策略上,我们按照Kazarian两步框架组织证据,并以“更便于移民官快速审阅”的结构搭建材料,即使学术指标不是主线,也能让证据逻辑清晰可查。在“原创贡献”部分,我们把已在生产环境落地、以可靠性为核心的实验框架定位为重要的产业贡献,并用客观的采用迹象与佐证材料进行支撑。我们也通过较完整的同行评审记录来强化“评审他人工作”要素,用高质量发表来支撑“学术发表”要素,并把“关键/核心角色”与高风险、高影响的大型项目责任紧密对应。同时,我们还用市场对标材料支撑“高薪酬”要素。
第三方验证在本案中是关键抓手。本所为该案撰写了四封推荐信,其中一封为非独立推荐人,三封为独立推荐人,用于建立领域背景、验证技术贡献的重要性,并进一步强化为何整体记录可以在最后的整体评估(final merits)下支持EB1A。最终,我们将这些证据整合为一条连贯叙事,突出其在非学术、应用型场景中的持续影响力、外部可识别的价值与领域可信度。
该案例再次说明:产业界路径的EB1A同样可行。只要材料选择最强的“领域信任”证据,并按标准逐项组织,再在最后的整体评估中把证据串成有说服力的整体故事,即使不走“纯学术高引用”路线,也依然有机会获批。
审查趋势与政策观察
本周EB1A获批依然取决于最后的整体评估是否足够有说服力。引用区间跨度较大,说明引用高很常见,但并不是决定性因素。数据中也出现了引用处于本周EB1A低端区间的获批案例,这再次提示:当材料能够清楚呈现领域信任指标(如可信的把关角色、外部认可、以及可核验的关键贡献,且具备可衡量的真实影响),引用就不一定是核心。
NIW获批继续体现出跨学科与不同职涯阶段的弹性:从较低引用区间到极高引用的少数个案都能获批。整体来看,获批更稳定的核心逻辑依旧一致:方向要定义得精准,证据要组织得具体清楚以证明申请人“确实能推进”,并说明豁免如何通过灵活性、合作与规模化扩展放大对美国的整体收益。

