USCIS本週審理總結:2025年8月25日至8月31日 NIW/EB1A批准情況
在2025年8月25日至8月31日這一週內,WeGreened 共收到來自美國移民局(USCIS)的78份批准通知書。其中,EB-2 NIW(國家利益豁免)繼續保持主導地位,而EB-1A(傑出人才)類別在高成就科研人員與專業人士中同樣維持穩定表現。
各類別批准分佈
|
類別 |
批准數量 |
|
NIW(國家利益豁免) |
54 |
|
EB1A(傑出人才) |
17 |
| EB1B(傑出教授或研究人員) |
4 |
| O1A(傑出才能個人) |
3 |
各服務中心批准分佈
|
服務中心 |
EB1A | NIW |
|
內布拉斯加服務中心(NSC) |
6 | 27 |
| 德州服務中心(TSC) | 8 |
22 |
| NSC轉TSC | 3 |
5 |
學術產出四分位數統計
EB1A案件(共17件):
- 發表文章數量範圍:5 至 63 篇
- Q1 = 11|中位數 = 18|Q3 = 32
- 被引次數範圍:136 至 3,722 次
- Q1 = 362|中位數 = 794|Q3 = 960
- 發表文章數量範圍:2 至 35 篇
- Q1 = 6|中位數 = 9|Q3 = 14.75
- 被引次數範圍:11 至 1,434 次
- Q1 = 36.25|中位數 = 136|Q3 = 332.25
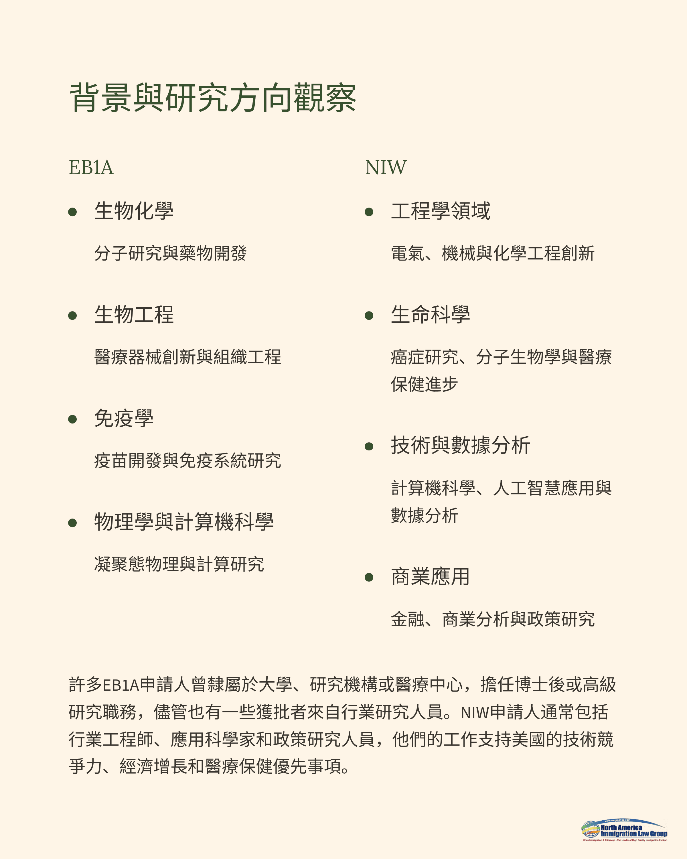
背景與研究方向觀察
本週獲批的EB1A案件涵蓋生物化學、生物工程、免疫學、實驗凝聚態物理、計算機科學等領域,多數申請人任職於大學、研究機構或醫療中心,職位包括博士後或高級研究人員。
NIW案件涉及電氣工程、機械工程、化學工程、計算機科學、化學、癌症與分子生物學等方向,也包含部分金融與商業分析相關專案。許多申請人來自產業界,擔任工程師、科研人員或政策分析師,他們的工作直接支持美國在技術競爭力、經濟發展及數據安全方面的優先目標。
非STEM特色案例解析
本週一則引人注目的NIW批准案例涉及一位產業界會計分析師,其研究專注於運用人工智慧與區塊鏈技術提升金融系統的數據安全性與可擴展性。申請人擁有商業分析MBA學位,共發表13篇同行評審論文並獲得169次引用,在此交叉領域展現了突出的學術影響力與技術能力。
我們在申請中強調其研究在欺詐檢測、金融市場預測及數據安全方面的重要應用價值。隨著金融系統數位化加速,美國機構面臨愈加嚴峻的網絡攻擊與資料外洩威脅,申請人的創新技術有助於提升金融體系的透明度、可信度與安全性。透過將其研究置於美國金融網絡安全與市場穩定的戰略背景下,我們成功證明其工作具備顯著的國家利益價值,並展示了申請人在產業界持續推進該領域創新的能力。
此案例再次證明,USCIS在NIW審理上保持高度彈性。即使不在傳統學術研究崗位,只要能展現公認的專業影響力及推動美國戰略重點的潛力,產業界專業人士同樣有機會成功獲批。
審查趨勢與政策觀察
EB1A持續強調國際聲譽、持續學術卓越與領域領導力,有條理的證據組織與清晰的成果展示依然是關鍵。
NIW則保持彈性,持續認可多元背景的申請人,只要能證明工作具備實質性價值與國家重要性。本週特色案例再次說明,具產業應用價值的技術與研究同樣能符合NIW標準。

