USCIS本週審理總結:2026年2月2日至2月8日 NIW/EB1A核准情況
在2026年2月2日至2026年2月8日這一週內,WeGreened 共收到來自美國移民局(USCIS)的106份核准通知。其中,NIW(國家利益豁免)76件、EB1A(傑出人才)24件、EB1B(傑出教授/研究人員)4件、O1A(傑出才能個人)2件。本週NIW仍占多數,EB1A也維持穩定表現,核准案件普遍能以整體證據呈現「持續性讚譽與領域影響力」。
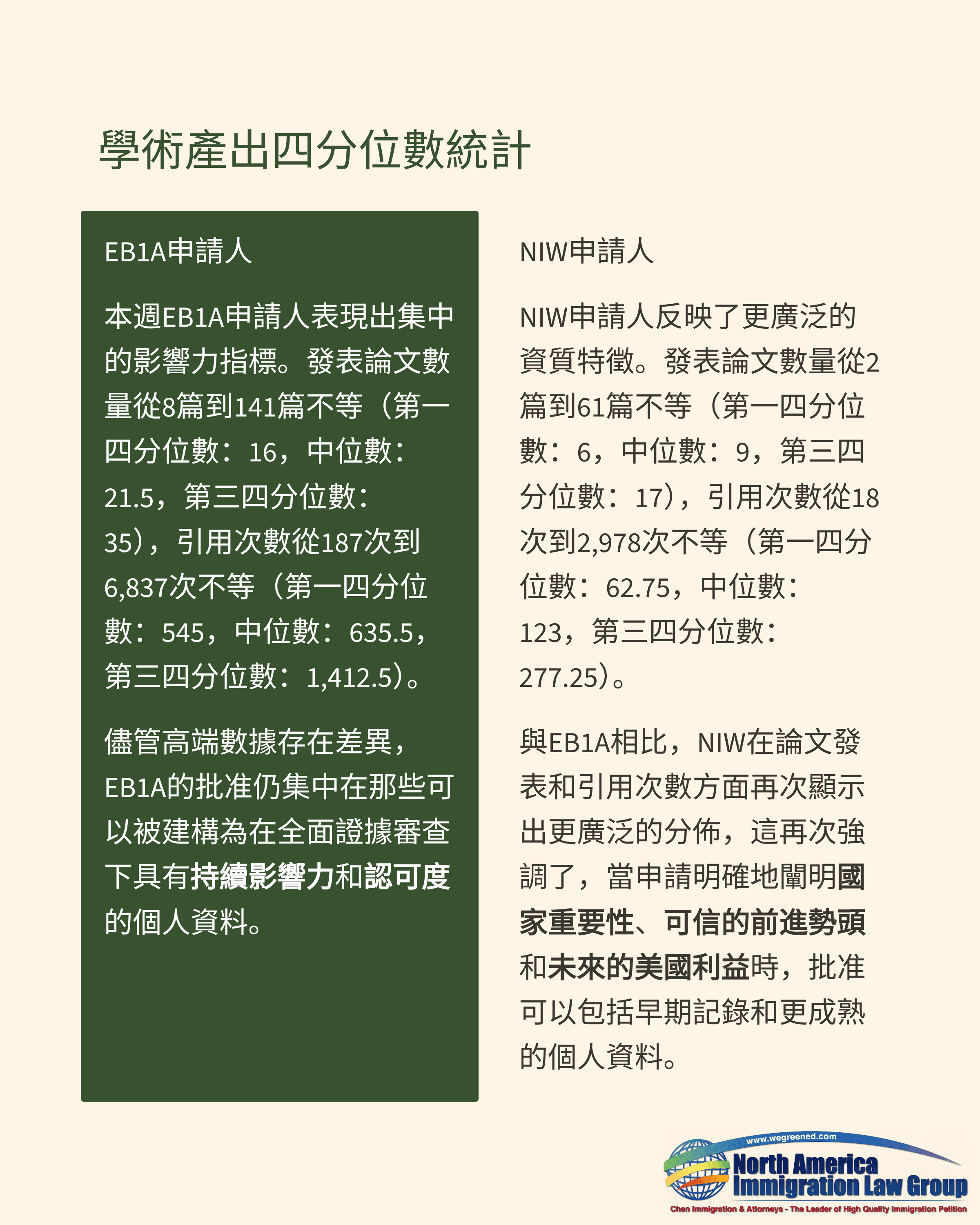
學術產出四分位數統計
EB1A案件(共24件)
- 發表文章數量範圍:8 至 141 篇
- Q1 = 16 | 中位數 = 21.5 | Q3 = 35
- 被引次數範圍:187 至 6,837 次
- Q1 = 545 | 中位數 = 635.5 | Q3 = 1,412.5
- 發表文章數量範圍:2 至 61 篇
- Q1 = 6 | 中位數 = 9 | Q3 = 17
- 被引次數範圍:18 至 2,978 次
- Q1 = 62.75 | 中位數 = 123 | Q3 = 277.25
背景與研究方向觀察
本週EB1A核准案例仍以生物醫學與健康相關領域為主,同時也涵蓋工程、物理科學與電腦/資料相關專長。申請人背景包括產業界高階職務與研究型工作,顯示EB1A並不限於單一工作場景,只要證據能證明在領域內具有外部認可與持續影響力,就有機會核准。
本週NIW核准方向分布更廣,涵蓋生物醫學與健康科學、AI與資料驅動工作,以及多個工程領域。許多申請人走研究導向路線(例如研究職與訓練路徑),同時也有相當比例來自產業界。整體而言,核准更穩的案件往往能把工作方向定義得更精確,證據能呈現清楚的推進進展,並說明豁免如何透過彈性與規模化擴展放大對美國的整體效益。
重點NIW案例:產業界藥學方向申請人僅18次引用仍獲核准
本週一例值得關注的NIW核准案例來自一位在產業界工作的藥學/藥物研發相關專業人士,其在美國計畫推進的工作方向聚焦於提升更安全、更有效的治療方案研發,包括運用資料驅動方法來支援現代藥理與藥物評估流程。遞件時,申請紀錄屬於「精簡但可信」:3篇同儕審查論文、18次引用,也是本週NIW核准樣本中引用數最低的案例。案件於2025年11月7日遞交,之後遞交後升級加急審理,並於2026年2月2日獲批。
策略上,我們以Dhanasar三要素為主線,兼顧技術論證的扎實與移民官可理解性。我們用更貼近實務需求的方式說明「國家重要性」,將方向與美國在生物醫藥創新上的現實需求連結,強調可靠、可擴展的方法如何促進研究成果更有效轉化為實際健康效益。在影響力呈現上,我們不把論證建立在引用數上,而是結合符合產業特性的客觀證據與對照方式,協助移民官更公平地評估其工作的價值。
在「具備推進能力」方面,我們強調研究/工作路線的連貫性與下一步規劃的清楚度,呈現可持續推進的路徑。第三方佐證方面,本案沒有提交專家推薦信,而是以4封 testimonial letters(佐證信/證明信)來強化「實務相關性」與「貢獻可信度」,從不同角度印證申請人在實際工作情境中的角色、產出與影響。最後,我們說明豁免如何透過彈性與更廣的合作空間擴大對美國的整體效益,而不必把成果侷限在單一雇主路徑之內。
這個案例再次顯示:NIW是否核准通常不會只看某一個數字。真正關鍵在於方向是否定義清楚、證據是否整理得清楚有力,以及申請材料能否把專業價值轉成有說服力的「對美國整體效益」。
審查趨勢與政策觀察
本週數據提供了一個值得注意的NIW訊號:核准案例涵蓋到樣本中引用數的最低端(包含產業界僅18次引用的核准),同時也延伸到更高引用區間。這反映NIW審理中,關鍵往往不是引用數本身,而是方向定義是否精準、證據是否能呈現持續推進的進展,以及是否能清楚說明豁免如何擴大對美國的整體效益。
程序上,加急審理仍常見,且在NIW中更常以「遞交後升級加急」呈現,而非一開始就加急。同時,也有相當一部分核准並未使用加急。整體而言,核准更集中在Dhanasar架構清楚、證據整理到位、並有可信第三方佐證(例如多封testimonial letters)的案件,而不是取決於單一指標或程序選擇。

