USCIS本週審理總結:2026年2月23日至3月1日 NIW/EB1A批准情況
在2026年2月23日至2026年3月1日這一週內,WeGreened 共收到來自美國移民局(USCIS)的147份批准通知書。其中,NIW(國家利益豁免)125件、EB1A(傑出人才)16件、EB1B(傑出教授/研究人員)5件、O1A(傑出才能個人)1件。
本週NIW仍占多數,EB1A也維持穩定表現,獲批者多能在整體證據下呈現「持續性成就與領域認可」。
學術產出四分位數統計
EB1A案件(共16件)
- 發表文章數量範圍:7 至 151 篇
- Q1 = 15 | 中位數 = 19 | Q3 = 27
- 被引次數範圍:251 至 11,115 次
- Q1 = 819.5 | 中位數 = 1,606.5 | Q3 = 2,213
NIW案件(共125件)
- 發表文章數量範圍:2 至 92 篇
- Q1 = 5 | 中位數 = 8 | Q3 = 13
- 被引次數範圍:0 至 7,941 次
- Q1 = 46 | 中位數 = 133 | Q3 = 266
背景與研究方向觀察
本週EB1A核准相較上一週更明顯偏向AI/電腦/資料相關方向,且出現更多偏應用研究與產業導向的獲批類型。就業背景上,產業界、博士後與研究職占比更高,教職類相對較少。這也反映:只要能圍繞「持續性、可驗證的領域認可」整理證據,EB1A在學術體系之外同樣具競爭力。
本週NIW核准呈現「博士後占比更高」的特徵,領域上涵蓋生物醫學與健康、工程、AI/資料驅動方向,同時物理/量化類方向也占有一定比例。無論是研究型路線或產業界路線,核准更穩的案件通常能把方向定義得夠聚焦、證據能呈現具體進展,並說明豁免如何透過彈性與可擴展性放大對美國的整體效益,尤其在傳統學術指標落在「偏低」或「偏高」兩端時,清楚的敘事與證據整理更顯重要。
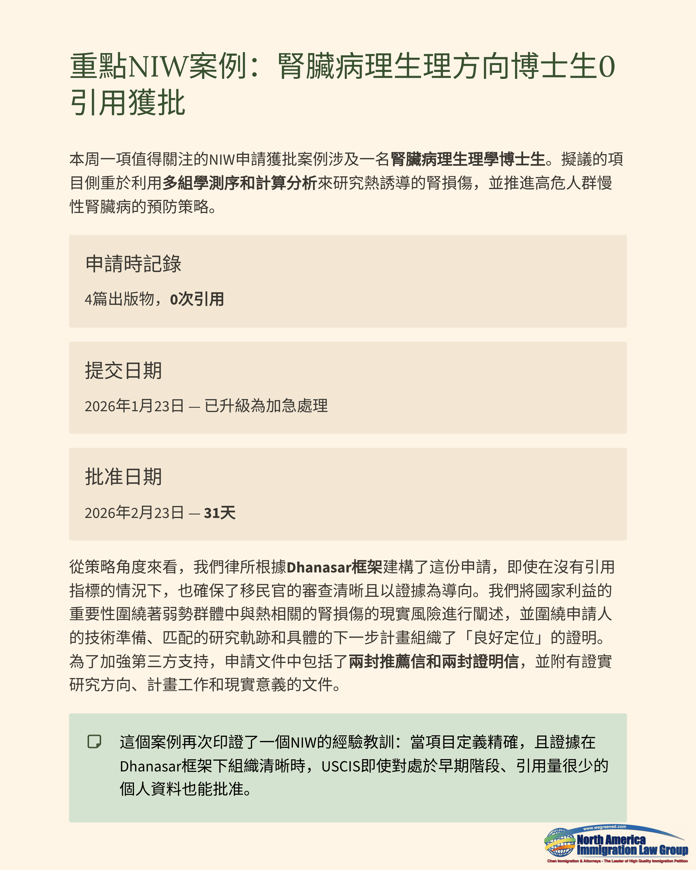
重點NIW案例:腎臟病理生理方向博士生0引用獲批
本週一例值得關注的NIW核准案例來自一位腎臟病理生理(renal pathophysiology)方向博士生。其在美計畫推進的方向聚焦於結合多組學測序(multiomics)與計算分析,研究高溫相關腎損傷(heat-induced kidney injury),並推動高風險族群慢性腎病(chronic kidney disease)的預防策略。遞件時,申請紀錄包含4篇論文、0次引用。案件於2026年1月23日遞交,後續升級加急審理,並於2026年2月23日獲批(31天)。
策略上,我們以Dhanasar架構為主線,即使沒有引用指標,也讓移民官的審閱保持清楚、以證據為核心。我們從實務風險切入「國家重要性」,強調高溫相關腎損傷對脆弱族群的實際影響;在「具備推進能力」部分,則圍繞技術準備度、研究方向一致性,以及明確的下一步規劃來組織證據。為強化第三方支持,本案配置兩封推薦信與兩封佐證信(testimonial letters),並以客觀文件佐證研究方向、計畫工作與實務相關性,協助移民官以「工作內容與推進路徑」而非「引用數」來評估案件。
此案再次顯示:NIW是否核准通常不會只看單一數字。只要方向界定清楚,證據在Dhanasar架構下整理得清楚扎實,即使處於非常早期的引用階段,USCIS也可能作出核准。
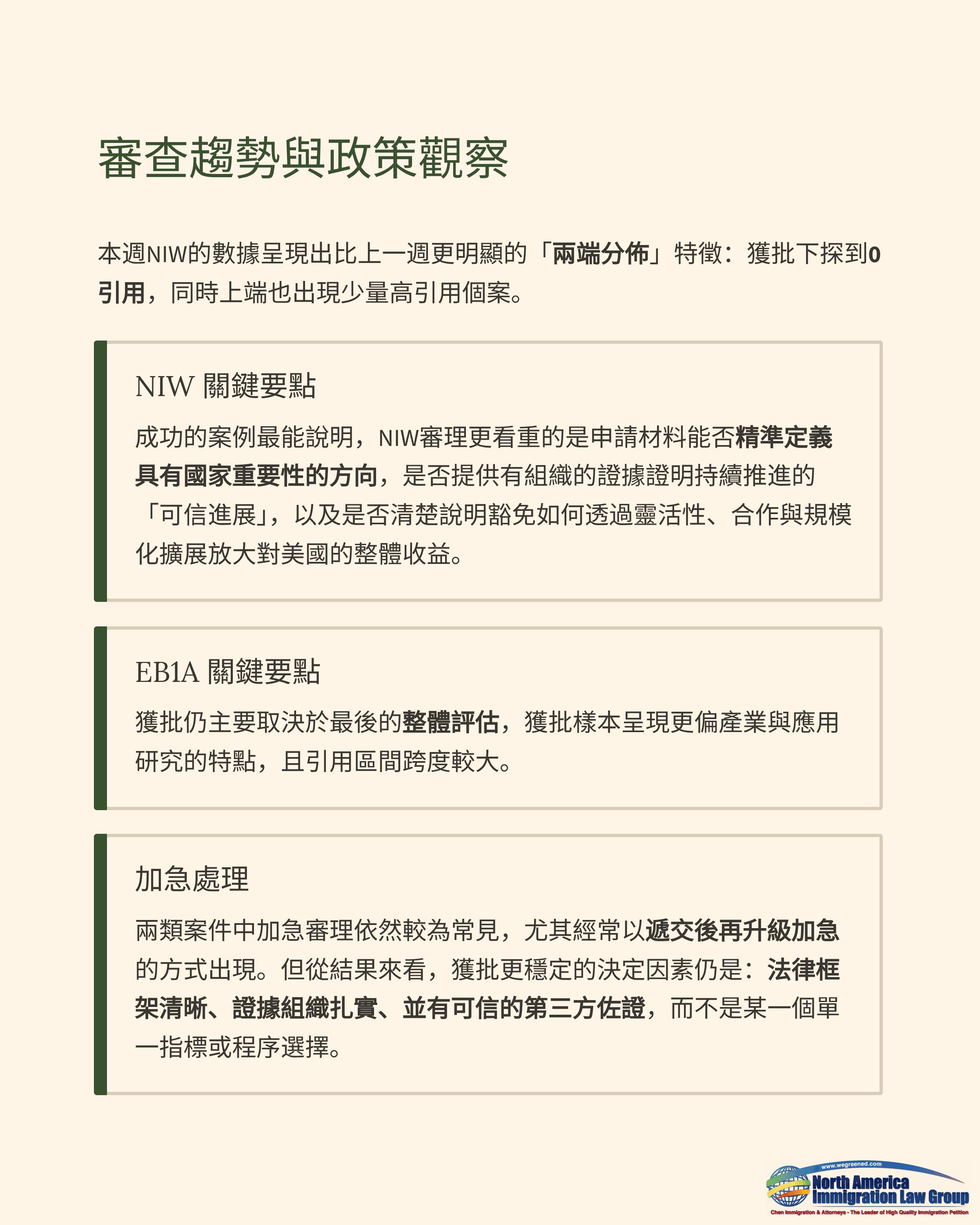
審查趨勢與政策觀察
本週NIW數據呈現比上一週更明顯的「兩端分布」:核准下探到0引用,同時上端也有少量高引用個案。這再度顯示,NIW審理更看重的是材料能否精準定義具國家重要性的方向、是否以有組織的證據呈現可信的推進進展,以及是否清楚說明豁免如何透過彈性、合作與規模化擴展放大對美國的整體效益。
EB1A方面,核准仍主要取決於最後的整體評估(final merits),本週樣本更偏產業與應用研究,且引用區間跨度大。整體來看,兩類案件中加急審理仍相當常見,尤其常以遞交後再升級加急的方式出現。不過就結果而言,核准更穩定的核心仍是:法律框架清楚、證據整理扎實、並有可信的第三方佐證,而非某個單一指標或程序選擇。

